

评选公布截图
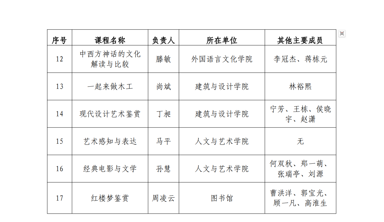
4月13日,学校教务部公布2026年首批“博雅汇智:通识百课优选计划”评选结果。全校共有17门课程入选,我院2门课程成功获评,分别是《经典电影与文学》(负责人:孙慧)和《艺术感知与表达》(负责人:马平)。
据悉,该计划是学校为深化通识教育课程改革、发挥通识教育育人作用、完善具有中国特色矿大品格的通识教育课程体系、落实本科人才培养方案要求而设立的重点建设项目。此次评选出的优质通识课程均具备教学团队稳定、连续建设五年以上、选课人次达标、学生评价优良等特点,既注重学生知识融会贯通、能力提升与价值塑造,着力培育学生综合素养,又在教学内容和方法上有所创新,具有较强的引领、示范和推广价值。
一直以来,我院高度重视通识课程建设,不断优化课程内容、创新教学方法,着力打造满足学生全面发展需求的通识金课。学院将继续总结优质课程建设经验,进一步支持教师深化课程内涵建设,持续优化课程体系、强化教学创新,推出更多高质量通识课程,为丰富学校教育资源、营造博雅校园文化、培养全面发展的高素质人才贡献力量。
文字:张珊珊
一审:刘青
二审:姜媛
三审:赵红灿